为进一步加强对我市民办义务教育学校管理,规范我市民办义务教育学校招生行为,促进我市民办义务教育学校健康、规范和可持续发展,根据《中华人民共和国义务教育法》、《中华人民共和国民办教育促进法》《中华人民共和国民办教育促进法实施条例(修订草案)》《揭阳市进一步规范普通中小学招生入学工作实施方案》(揭市教〔2020〕119号)和《普宁市义务教育阶段民办学校招生电脑随机摇号实施意见》等有关文件要求,结合近年来我市义务教育民办学校招生工作实际,近日,普宁市教育局制订了《2020年普宁市主城区部分公办学校、幼儿园招生工作方案》,具体内容如下:
一 指导思想 1 义务教育阶段学校招生坚持“学校划片招生、生源就近入学”“划片、免试、就近、均衡、公平”原则;公办幼儿园坚持公开、公平入学原则,推进学前教育依法规范办学;坚持标本兼治、综合治理的原则,加强学校管理,提升办学质量,缩小校际办学差距,积极推进义务教育优质均衡发展;坚持面向全体、全面发展的育人思想,全力推进素质教育。
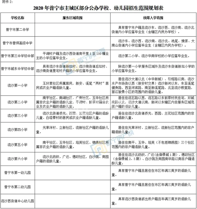
二 实施范围 1 普宁市第二中学、普宁市普师高级中学、普宁市第三中学、普宁市城东中学、普宁陈宝文学校的初中部一年级新生,普宁市流沙第一至第六小学及普宁市第一幼儿园、普宁市第二幼儿园、普宁市流沙西街道中心幼儿园的新生。
三 招生对象
1 (一)幼儿园 年满三周岁(即2017年8月31日前及此日出生)居住在市区普宁户籍未入园的适龄儿童。 (二)小学一年级 年满六周岁(即2014年8月31日前及此日出生)未入学的适龄儿童,且符合以下条件之一:1.具有主城区招生改革学校服务范围户籍;2.非服务范围户籍但享受政策性照顾人员的子女;3.符合条件的进城居住、务工人员随迁子女。 (三)初中一年级 在流沙东、流沙西、流沙南、流沙北四个街道所属学校就读的普宁市户籍小学应届毕业生(含四个街道内的民办学校),可报读普宁市第二中学初中部。 在流沙东、流沙西、流沙南、流沙北、池尾(楼盘详情户型图相册地图)、燎原、大南山(楼盘详情户型图相册地图)七个街道所属学校就读的小学应届毕业生(含七个街道内的民办学校),可报读普宁市普师高级中学初中部。 平湖村户籍及流沙西街道南平里1至100幢业主的小学应届毕业生及流沙第二小学、流沙华南学校的小学应届毕业生,可报读普宁市第三中学初中部(具体见附件2)。 流沙东街道新坛村户籍、流沙南街道后坛(楼盘详情户型图相册地图)村户籍、流沙南街道里宅(楼盘详情户型图相册地图)村户籍及流沙第一小学、流沙东街道新坛小学统筹范围内的小学毕业生,可报读普宁市城东中学初中部(具体见附件2)。 陈宝文学校初中一年级新生只招收其本校小学毕业生及流沙东街道玉环里社区、大林社区(楼盘详情户型图相册地图)、新美社区所属居民,新安、溪尾“两村”居民或农业户籍的小学毕业生。陈宝文学校初中一年级新生报名工作暂不列入招生平台管理,由招生学校按招生范围严格审核招录,并将招生名册报市教育局学籍管理部门备案。 所有招生对象的户籍截至2020年5月31日。
四 招生报名及录取办法
1 根据国家、省、市相关文件精神,2020年秋季义务教育阶段公办学校严格执行就近入学的原则,全面推行零择校,采取分类分批、条块结合的办法,划分为服务区域内学生和统筹学生入学进行招生。 (一)严格按规划招生范围和招生计划进行招生。 各有关学校必须按市教育局下达的招生计划(详见附件1)和规划范围(附件2)进行有序招生。招生过程中因特殊原因需对招生范围进行调整的,书面报当地街道办审核、市教育局备案。 (二)报名方法。 市第一幼儿园、市第二幼儿园、流沙西中心幼儿园新生按招生范围、条件统一网上招生平台报名。每位学前适龄儿童只能报读一所幼儿园。 流沙第一至第六小学一年级新生报名工作由申请报读监护人根据自身户籍、家庭住址等情况,按每所小学招生服务范围及统筹范围报读符合条件的小学,每一位适龄儿童只能报读一所小学。 普宁市第二中学、普宁市普师高级中学、普宁市第三中学、普宁市城东中学初中部七年级新生报名工作由毕业学校组织符合报名条件的小学应届毕业生网上报名、资格审核,招生学校复核后,统一采取电脑派位的随机方式录取。每位小学毕业生可报符合入学条件三所初中学校。 报名时,报名者需同时上传户籍、小学毕业生学籍表等照片、佐证材料。有关证明材料需真实有效,在报名资格审核或入学注册时需提供有关材料原件核验,对存在虚假的,取消其报名或入学资格。 (三)招生录取办法。 义务教育学校的招生工作坚持按划定区域、就近入学、志愿优先的原则,按第一志愿、第二志愿、第三志愿依次录取。被公办学校录取的学生,不再参加民办义务教育学校电脑派位录取。 1.服务区域内学生入学 (1)符合服务区域范围的适龄儿童、本校正式在岗教职工子女,在规定时间内凭户口簿等证明经网上报名、现场资格审查、公示、资格确认后优先入学。招收新生必须达到“三个符合”,即符合入学年龄、符合招生区域、符合户籍归属。 (2)申报就读流沙第一至第六小学一年级符合服务范围条件的适龄儿童优先录取;平湖村户籍及流沙西街道南平里1至100幢业主的小学应届毕业生列入普宁市第三中学服务范围内招生优先录取;流沙东街道新坛村户籍、流沙南街道后坛村户籍、流沙南街道里宅村户籍的小学应届毕业生列入普宁市城东中学初中部服务范围内招生优先录取。 (3)报读普宁市第二中学初中部、普宁市普师高级中学初中部一年级由市教育局在符合报名条件审核通过的报名者中采取电脑派位的随机方式录取。 2.统筹学生入学 (1)流沙第一至六小学一年级新生统筹安排。 非服务区域内户籍的进城居住、务工人员随迁子女申请在流沙第一至第六小学就读一年级的,在有空余学位的前提下,按以下批次依次统筹安排。 第一批:其父母任一方(或其他法定监护人,下同)在接受申请学校的统筹入学范围内拥有住宅产权(含经公证处公证的房屋买卖合同、赠与、继承、集资统建)或已办理居住证的适龄儿童;或者其父母任一方在接受申请学校服务区范围内机关事业单位工作(正式工作人员)的适龄儿童。 第二批:其父母在接受申请学校的统筹入学范围内有相对稳定住所(含经商、租赁、务工)且实际居住的适龄儿童。 当同一批次中通过审核的申请就读人数未超出学校学额时,全部录取;当同一批次中通过审核的申请就读人数超出学校学额时,采取电脑派位的随机方式录取。未被申请学校录取的学生由教育组统筹安排到街道内相对就近且仍有空余学位的公办学校或回户籍所在地服务区域公办学校就读。 符合以上条件的适龄儿童,在规定时间内凭户籍及相关证明在网上报名,到报读学校现场资格审核,逾期作自动放弃申请入学资格处理。 (2)普宁市第三中学、城东中学初中一年级统筹入学 非服务区域小学应届毕业生报读普宁市第三中学初中部和普宁市城东中学初中部的,在申请学校有空余学额的前提下,且报名人数超过空余学额的,对统筹入学小学应届毕业生进行电脑随机派位录取。未被申请就读学校录取的学生如果申请服从调剂,由教育组统筹安排到街道内相对就近且仍有空余学额的公办初中学校或回户籍服务区域公办学校就读。 (3)公办幼儿园新生 市第一幼儿园、市第二幼儿园、流沙西中心幼儿园新生按符合条件报名者中随机电脑派位录取。 3.政策照顾对象入学 下列对象可享受照顾安排: (1)烈士、现役军人、因公牺牲军人、一级至四级残疾军人的子女; (2)在我市投资经商的港澳台同胞子女、外籍子女及优秀回国人员子女等属国家、省、市特殊照顾对象的; (3)本市引进优秀专家和拔尖人才的子女; (4)对本市教育事业有较大贡献获普宁市委、市政府及以上有效表彰者的子女; (5)捐资助学成绩突出,受普宁市委、市政府表彰者的子女; (6)普宁市级及以上党委、政府明文规定的其他需要优先安排对象的子女。 符合条件申请政策照顾的对象,由其父母或其指定监护人提出书面申请,并经相关单位签署意见后,连同相应证明材料原件及复印件送报读学校、经市教育局审核、在报读学校公示后照顾安排到统筹范围内的学校入学。

五 工作步骤及内容 1 (一)广泛宣传。 各教育组、各招生学校要于7月18日前在校门等显眼位置张贴招生简章、设立咨询点,通过学校网站、校务公开栏、家校通、家长会等形式向学生家长宣传有关招生政策和招生入学信息,公开招生办法和程序,接受群众问询。 (二)网上报名。 登录普宁市义务教育招生平台进行网上报名,网上报名时间为7月19日至7月26日。 (三)入学资格现场初审、复审。 7月25日至7月27日,申报就读流沙第一至第六小学、公办幼儿园的适龄儿童监护人持相关证明材料原件及复印件根据报名系统提示安排时间到申请就读学校进行现场资格审查。初中一年级的招生学校网上进行初审,教育组复审。各相关教育组要组织人力参与各招生学校资格审核工作。 (四)审核资格公示。 7月28日至7月30日,各相关学校向社会公布通过现场审核适龄儿童名单,在学校布告栏进行公示。同时,各有关教育组、招生学校对现场资格审核通过的适龄儿童的户籍等相关证明材料进行查验。对存在弄虚作假的,一经查实,取消其学位申请资格。 (五)统筹学生随机派位。 8月3日根据报名情况统一组织统筹学生电脑派位。随机派位不中的学生,由所属街道教育组就近安排到辖区内学校就读。 (六)公布招生名单。 8月4日各相关学校向社会公布新生名单,在学校布告栏等进行公示。同时,申请人可以通过报名系统查询录取结果。 (七)注册入学。 各有关学校于8月7日、8日完成新生注册工作。各相关教育组要于8月15日前以教育组为单位将《2020年________学校新生名册表》(附件3),以电子版(邮箱:pnxjgl@163.com)和纸质材料形式报市教育局教育股备案,以便为每位学生办理建立(迁移)电子学籍手续。
六 工作要求
1 (一)加强组织领导,严格执行政策。 为了加强我市主城区部分学校、公办幼儿园招生工作的领导和管理,市教育局成立普宁市主城区部分学校、公办幼儿园招生工作领导小组,由局长任组长,局党组成员任副组长,各相关股室站负责人、教育股有关人员以及相关教育组组长任成员。领导小组下设办公室,办公室设在教育股,办公室主任由陈锡鹏副局长兼任。各相关教育组及学校务必高度重视,成立相应招生工作领导小组,做好本单位招生工作。有关学校的招生工作要在市教育局招生工作领导小组统一领导下进行,实行统一招生,严禁自行招生。各教育组、有关学校要准确把握招生政策,细心做好解释工作,加强沟通协调,努力化解招生矛盾,严禁冷漠对待社会群众和放任、推诿招生矛盾;同时,要主动及时和当地街道、村、部门沟通协调,协力做好招生工作。 (二)实施阳光招生,规范招生行为。 流沙东、流沙西、流沙南、流沙北、池尾、燎原、大南山七个街道教育组要严格执行上级教育部门招生工作有关法规、政策和规定,统筹部署辖区内义务教育阶段学校的招生工作,特别是主城区流沙第一至六小学,相邻有关学校的招生工作要及早部署,摸清其服务区域内适龄儿童入读一年级人数,做好主城区第一至第六小学及初中学校招生改革未被电脑派位录取适龄儿童的学位统筹预案。主城区招生改革有关学校在招生工作过程中,凡需进行电脑随机派位的,实施电脑派位工作时,邀请当地街道人大代表、街道办、纪检监察部门、公证处、家长代表及媒体等现场实行全程监督。要从严控制招生规模,坚决遏制大班额现象;严格实行常态编班,不得设立或变相设立重点班、次重点班、实验班和特长班;招生录取办法、招生数量以及新生名单等要通过学校微信公众号、校内宣传窗、告示栏、校园网等途径予以公布;有关教育组、学校要设立举报箱、举报电话,并向社会公开,及时处理群众反映的问题。 (三)建立完善制度,加强学籍管理。 市教育局将义务教育学校招生工作纳入全国中小学生学籍信息管理系统管理,严格执行“一人一籍、籍随人走”规定。严格按照规定履行转学手续,防止随意转学插班,减轻城区优质学校的就学压力。普宁市第二中学、城东中学、第三中学、普师高级中学的初中部及流沙第一至第六小学、市第一幼儿园、市第二幼儿园、流沙西街道中心幼儿园原则上不得接收转学学生就读(属其服务区域内适龄学生除外)。凡未经市教育局批准无转学证明的,任何学校不得接收。各学校认真做好新生学籍建立工作,新生入学后,学校要严格落实学籍管理的各项规定,并于9月20日前做好学籍信息收集、学籍数据录入、审核、上报工作。各学校不得接收往年已入学的适龄儿童复读小学一年级,不得重复建立学籍,不得以虚假信息建立学籍档案,不得为实际未在校就读的学生建立学籍信息,不得将学生学籍挂靠在其他学校或让其他学校学生挂靠,不得存在无学籍的学生。市教育局将通过全国中小学生学籍信息管理系统加强中小学新生入学和转学的监控,防止择校或变相择校行为发生。 (四)加强监督检查,实行违规问责。 各教育组组长、各学校校长、各幼儿园园长对本单位招生工作负总责,为各单位第一责任人,分管招生工作的同志为直接责任人。各单位招生工作领导小组要结合当地实际,认真研究制订本单位招生工作方案。各学校要落实专人查验申请入学的适龄儿童的户口本原件和房产证或房屋租赁等证件,严格把关并在报名表上签名予以审核确认。各学校不得以任何理由拒收符合条件的本服务区和由市教育局统筹或政策照顾等安排入学的学生。任何学校不得违规招生,不得擅自提前招生,不得擅自超计划招生,不得擅自招收未经教育局审核批准的转学学生,否则不予建立学籍。市教育局将加强对学校招生情况督导检查,及时通报相关情况。对适龄儿童、少年提供虚假证明材料骗取入学资格的,一经查实,将予取消入学资格;对检查发现或举报查实的违规违纪行为一律进行问责,严肃处理并通报。 咨询电话:2231523、2244840,举报电话:2233640