
关于普宁市星河明珠湾四期(楼盘详情户型图相册地图0663-2559559)前期物业
服务收费标准的批复
市星宏房地产开发有限公司:
你公司《关于星河明珠湾四期住宅前期物业服务收费标准的请示》 (星普地产[2020]15号)收悉。根据《广东省物价局、广东省住房和城乡建设厅关于物业服务收费管理办法》 (粤价[2010] 11号])和普宁市发展和改革局、住房和城乡建设局《关于规范我市物业服务收费管理的通知》 (普发改[2018]127号)等规定,经审核,现就普宁市星河明珠湾四期前期物业服务收费标准批复如下:
一、星河明珠湾四期前期物业服务收费标准(不含别墅)为:商铺2.00元/M²·月,1-5层1.90元/M²·月,6-10层1.95元/M²·月,11-15层2.00元/M²·月,16-20层2.05元/M²·月,21-25层2.10元/M²·月,26-33层2.15元/M²·月,私家车库(位)管理服务费50元/月·辆,上述收费标准为最高限价,不得上浮,下浮不限。
二、前期物业服务费包含园区内公共照明、绿化等共用水电费,不得再向业主分摊公共照明、绿化等公共水电费。
三、上述住宅前期物业服务收费标准作为你公司与选聘物业服务企业签订合同的最高标准,并与物业买受人在商品房买卖合同中约定。
四、你公司必须严格执行承诺的物业服务内容和标准,同时应在售楼处显著位置公示物业服务内容和标准(详见附件)、收费项目和收费标准。
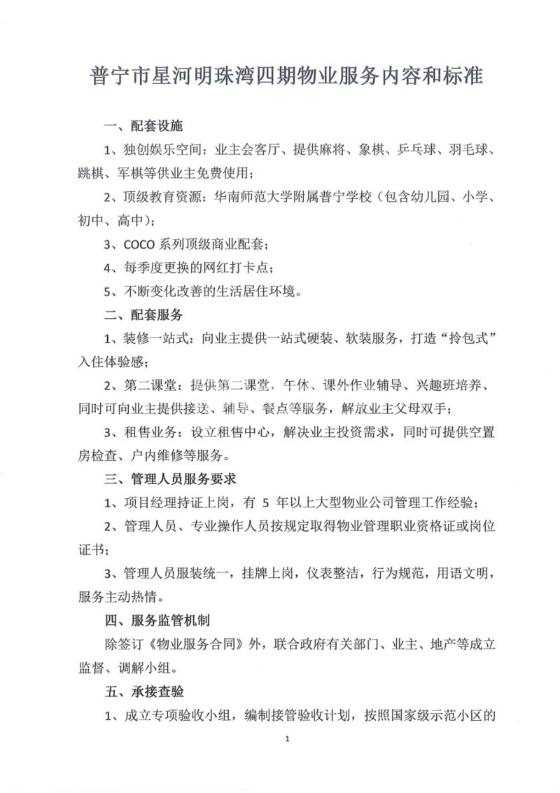
附件:普宁市星河明珠湾四期物业服务内容和标准。
普宁市发展和改革局
2020年11月11日









