近日,普宁市发展和改革局发布了关于征求普宁市星河明珠湾五期(楼盘详情户型图相册地图0663-2559559)前期物业服务收费标准意见的公告,具体内容如下:
2022

关于征求普宁市星河明珠湾五期前期物业服务收费标准意见的公告
普宁市星宏房地产开发有限公司向我局申请制定星河明珠湾五期住宅前期物业服务收费标准。我局根据《广东省定价目录(2022年版)》、《广东省物价局、广东省住房和城乡建设厅关于物业服务收费管理办法》(粤价[2010]11号)和普宁市发展和改革局、住房和城乡建设局《关于规范我市物业服务收费管理的通知》(普发改[2018]127号)等规定,结合我市实际,经审核,拟定普宁市星河明珠湾五期前期物业服务收费标准如下:
一、星河明珠湾五期前期物业服务收费标准为:
1-5层1.90元/㎡·月,
6-10层1.95元/㎡·月,
11-15层2.00元/㎡·月,
16-20层2.05元/㎡·月,
21-25层2.10元/㎡·月,
26-33层2.15元/㎡·月,
私家车库(位)管理服务费50元/月·辆,
上述收费标准为最高限价,不得上浮,下浮不限。
二、前期物业服务费包含园区内公共照明、绿化等共用水电费。
三、上述住宅前期物业服务收费标准作为普宁市星宏房地产开发有限公司与选聘物业服务企业签订合同的最高标准,并与物业买受人在商品房买卖合同中约定。
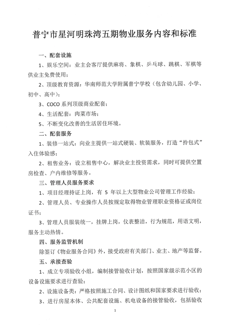
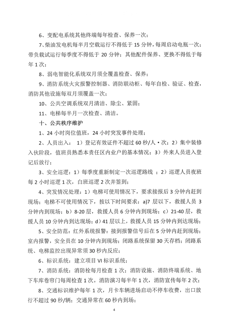
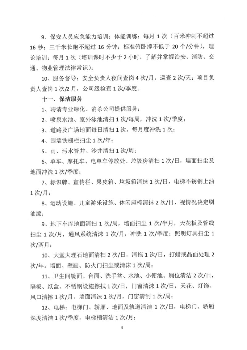
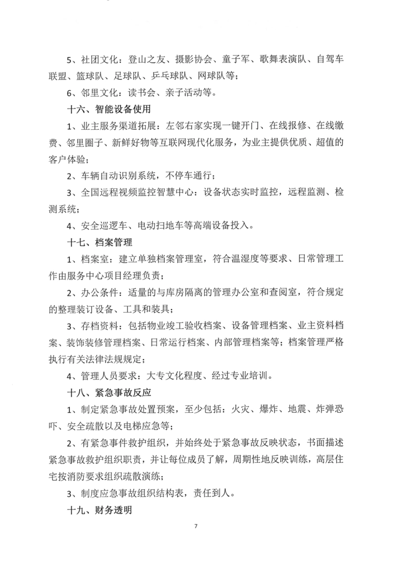
四、普宁市星河明珠湾五期物业服务内容和标准(详见附件)。
如有意见建议,请于2022年4月28日前通过电话、电子邮件或传真方式反馈我局价格股。以个人名义提出意见建议的,请签具真实姓名并注明联系方式;以单位名义提出意见建议的,请加盖公章并指定联系人。
联系电话:2244189,邮箱:Pnwjjgg@126.com,传真:2225233
附件:普宁市星河明珠湾五期物业服务内容和标准。
普宁市发展和改革局
2022年4月25日

附:原文件(公告原文链接可点击底部“阅读原文”查看)









